亚洲体育博彩平台

行业资讯 | 2025年12月全球市场准入资讯

日期: 2025-12-25


中国

China


中国认监委发布中国RoHS合格评定相关公告

2025年11月20日,国家认证认可监督管理委员会发布《市场监管总局 工业和信息化部关于调整电器电子产品有害物质限制使用合格评定制度限量要求与检测方法适用标准的公告》(2025年第44号)。公告明确了中国RoHS合格评定在不同阶段所适用的限量要求标准、过渡期安排及检测方法,为企业合规提供清晰指引。

该公告具体内容如下:

GB/T 26572-2011《电子电气产品中限用物质的限量要求》及其第1号修改单、GB 26572-2025《电器电子产品有害物质限制使用要求》等有关国家标准已发布。为确保电器电子产品有害物质限制使用合格评定工作有序实施,现将有关要求明确如下:

一、本公告发布之日至2025年12月31日,企业应依据GB/T 26572-2011或GB/T 26572-2011及其第1号修改单或GB 26572-2025开展合格评定活动;2026年1月1日至2027年7月31日,应依据GB/T 26572-2011及其第1号修改单或GB 26572-2025开展合格评定活动;2027年8月1日起,应依据GB 26572-2025开展合格评定活动。

二、2026年1月1日起,已依据GB/T 26572-2011完成合格评定活动且继续出厂、进口的产品,应在2027年1月1日前依据GB/T 26572-2011及其第1号修改单或GB 26572-2025完成合格评定转换;2027年8月1日起,已依据GB/T 26572-2011及其第1号修改单完成合格评定活动且继续出厂、进口的产品,可采取到期换证、产品变更等自然过渡的方式依据GB 26572-2025完成合格评定转换。

三、依据GB/T 26572-2011及其第1号修改单或GB 26572-2025开展电器电子产品有害物质限制使用合格评定活动的检测方法按照GB/T 39560系列标准中相应部分执行。

URL:

https://www.samr.gov.cn/zw/zfxxgk/fdzdgknr/rzjgs/art/2025/art_80f5307f94d84f30adb8b2611b80ccaf.htm


我国牵头制定的工业5G国际标准正式发布

2025年11月,国际电工委员会(IEC)正式发布全球首个工业5G国际标准IEC PAS 63595:2025《工业网络 5G通信技术 通用要求》。该标准由中国与德国联合提出,由美国、法国、日本等多国专家协同攻关、共同研制完成,填补了工业5G领域国际标准的空白。

当前,5G与工业的深度融合已成为推动全球工业数字化、网络化、智能化转型的核心引擎。该标准聚焦5G网络在工业现场应用的基本架构、工作机制与维护管理,提供了多种5G与工业现场融合的应用场景用例,适用于5G工业无线通信系统从规划、设计、建设到优化的全生命周期,为国内外用户、设计单位及设备制造商在工业环境中部署和应用5G技术提供了统一的技术规范。


中国RoHS新版《达标管理目录》和《应用例外清单》公开征求意见

为贯彻落实《电器电子产品有害物质限制使用管理办法》(工业和信息化部令2016年第32号),持续推进电器电子产品有害物质的替代与减量,进一步推动电器电子行业绿色高质量发展,2025年11月3日,中国工业和信息化部网站发布了公开征求对《电器电子产品有害物质限制使用达标管理目录(2025年版)(征求意见稿)》和《达标管理目录限用物质应用例外清单(2025年版)(征求意见稿)》的意见的通知,相关方可于2025年12月2日前将相关意见通过书面或电子邮件形式反馈至工业和信息化部节能与综合利用司。

征求意见稿的主要内容如下:

(一)《达标管理目录》扩围

在广泛调研论证的基础上,将第一批12种产品优化整合为10种(原有的打印机、复印机、传真机3 种产品根据技术发展情况合并为打印复印扫描传真及多功能一体机),新增23 种管控条件较为成熟的产品纳入。调整后,《达标管理目录》内共计包含33种产品,均为消费者日常生活中使用场景多、使用频次高的电器电子产品。

(二)《例外清单》更新

借鉴国际有害物质豁免设置经验,衔接有关国际豁免要求,结合国际环境公约管控要求变化,对原应用例外清单进行修订。一是根据《关于汞的水俣公约》等国际环境公约在国内新生效条款情况,修订相关豁免条款。如,删除普通照明用单端荧光灯类产品中汞的豁免条款等。二是参照有关国际豁免要求和新增管控产品情况,修订部分豁免条款。如,删除集成电路倒装芯片封装中半导体芯片及载体之间形成可靠联接焊料中铅的豁免条款,新增从电子医疗器械设备中回收,并用于维修或翻新使用的零部件中邻苯类化合物的豁免条款等。

(三)实施时间

按照有效衔接、平稳过渡的原则,新修订的《达标管理目录》将于发布后替代第一批达标管理目录。第一批达标管理目录内原有的产品,拟自新修订的《达标管理目录》发布后立即实施,无缝衔接;新增种类产品,给予一定过渡期,拟自2027年8月1日起实施。新修订的《例外清单》拟于发布后替代第一批例外清单,继续保留及新增的豁免项发布后立即实施;拟删除的豁免项,给予一定过渡期,拟自2027年8月1日起不再豁免。


我国牵头制定的气候环境试验国际标准正式发布

2025年10月,据市场监管总局消息,国际标准IEC 60068-3-14:2025《环境试验 第3—14部分:支持文件及导则 气候环境试验顺序的制定》正式发布。该标准是环境试验领域首个由中国牵头制定的IEC(国际电工委员会)国际标准,为电工电子产品的气候环境试验顺序提供了统一规范,填补了国际标准空白。

近年来,全球电工电子产品的应用场景日益多元,气候环境试验对相关产品性能的影响备受关注,制定科学合理的环境试验方案成为保障产品质量与可靠性的重要环节。国际电工委员会高度重视电子元器件质量评定体系建设,而精确地定义试验顺序是确保试验结果具有良好可复现性的关键。上述国际标准的发布,将为电气、机电或电子设备及装置等特定类型产品的气候环境试验顺序提供指导。


中国香港OFCA发布E-UTRA用户设备类型验收标准

2025年8月,中国香港通讯事务管理局(OFCA)发布了TAC 014 Issue1-《1880-1920 MHz频段运行的演进型通用地面无线接入(E-UTRA)用户设备类型验收标准》。

根据该文件,在1880-1920 MHz频段运行的E-UTRA设备应符合以下(a)或(b)款中所有相关标准规定的技术要求: 

(a) ETSI发布的标准:

(i) ETSI EN 301 908-1

(ii) ETSI EN 301 908-13

(b) 3GPP发布的标准(不包括上述(a)款中ETSI标准未涵盖的测试项目):

3GPP TS 36.521-1


家电再生材料使用规范国家标准发布

2025年11月消息,市场监管总局(国家标准委)批准发布《家用电器产品再生材料使用规范》(GB/T 46730一2025)国家标准,将于2026年5月1日正式实施。

该标准通过明确再生材料评估选择、过程控制、溯源管理要求及使用率计算方法,规范家电产品再生材料应用,推动行业绿色低碳发展。一是材料选择兼顾性能与环保。标准要求再生材料应满足家电产品设计及使用要求,关键零部件用再生材料制品应通过验证试验,以证实其可靠性等同于原生材料制品。同时,在保障产品性能和质量的前提下,优先选用来源广、易回收处理且环境友好的再生材料,减少对环境的负面影响。二是构建全链条质量管控与追溯机制。标准要求家电制造企业、制品制件企业以及再生材料企业之间建立协同追溯机制,强化再生材料在整个使用过程中的管控并做好详细信息记录,采购记录、生产记录、检验报告、销售凭证等所有溯源文件,至少要保存5年时间,保障再生材料信息在采购、生产、销售等各个环节的可获取性与可追溯性。三是明确使用率计算方法和分级判定原则。标准统一了家电产品消费后再生材料使用率的计算方法,使不同企业、不同产品之间消费后再生材料使用率数据具有可比性。同时,标准创新采用“消费后再生材料使用率”与“消费后再生塑料使用率”双指标进行分级判定,将产品划分为A、A+、A++三个等级,有利于科学引导行业绿色转型。


中国发布晶硅光伏组件和逆变器能效标准草案

2025年10月27日,中国国家市场监督管理总局(国家标准化管理委员会)向WTO提交通报G/TBT/N/CHN/2131,发布中华人民共和国国家标准《晶硅光伏组件和逆变器能效限定值及能效等级》(征求意见稿)并进行公开征求意见。

本标准规定了晶体硅光伏组件和光伏并网逆变器的能效等级、能效限定值及测试方法,适用于晶体硅光伏组件和光伏并网逆变器,其中光伏并网逆变器包括集中式光伏并网逆变器、组串式光伏并网逆变器以及预装式光伏逆变一体机的光伏并网逆变器部分。

意见反馈截止日期:2025年12月26日。


香港OFCA发布NR用户设备性能规范

2025年8月,香港通讯事务管理局(OFCA)发布了HKCA 1085 Issue 1-《新无线电(NR)用户设备性能规范》。该规范列明了NR UE的工作频率,并规定设备应符合以下(a)或(b)款中所有相关标准规定的技术要求:

(a) ETSI发布的标准:

(i) ETSI EN 301 908-1

(ii) ETSI EN 301 908-25 

(b) 3GPP发布的标准(不包括上述 (a) 款中ETSI标准未涵盖的测试项目): 

(i) 3GPP TS 38.521-1 

(ii) 3GPP TS 38.521-2 

(iii) 3GPP TS 38.521-3


香港OFCA更新6GHz频段为5945-6425 MHz

2025年8月,香港通讯事务管理局(OFCA)发布了HKCA 1081 Issue 2-《无线局域网络6GHz频段无线电通信设备性能规范》。该新版规范的变化主要如下:

1. 更新后的规范删除了电气安全要求。

2. 6GHz频段的WLAN设备应在5.945–6.425 GHz全部或部分频段内工作。5.925–5.945 GHz频段被保留为保护频段(guard band)。


Temu电商平台要求RSL-PFAS检测

2025年12月,全球化电商平台Temu正式将RSL-PFAS纳入高风险产品强制检测清单,涉及儿童用品、食品接触材料、服装鞋类、床上用品等五大品类。一旦商品描述含“防水/防油防污”等关键词却无法提供合格报告,即面临全网下架。

什么是PFAS?为什么受到全球监管?

全氟和多氟烷基物质(PFAS)是一类具有极强化学稳定性、持久性的“永久化学品”,因优异的防油、防水、耐温性能,被广泛应用于消费品(如纺织品、炊具)、工业材料(如氟橡胶、阻燃剂)等领域。但PFAS可在环境和人体中长期累积,对人类健康和生态系统存在不可逆转的风险,因此全球监管力度持续升级。

RSL-PFAS是什么?为什么要做合规?

RSL-PFAS是“限用物质清单”中针对全氟和多氟烷基物质(PFAS)的合规条款。Temu、亚马逊等跨境电商平台将其视为“商品准入证”:商家必须提供权威第三方检测报告,证明PFAS含量符合欧盟REACH、美国EPA等相关法规;否则一旦描述出现防水、防油、防污等关键词,系统即下架,旺季流量瞬间归零。提前合规,就是给库存上保险、让链接不掉线、把旺季销量稳稳锁进全球市场。



欧盟

European Union


欧盟POPs法规拟增加LC-PFCAs、MCCPs及毒死蜱管控

2025年11月21日,欧盟委员会发布POPs法规(EU) 2019/1021修订草案,拟在(EU) 2019/1021附录I的A部分新增中链氯化石蜡(MCCPs)、毒死蜱及长链全氟羧酸(C9-21 PFCAs)及其盐和相关物质的管控要求。这些草案征求意见期为2025年11月21日至2025年12月19日,利益相关者可在此期间内反馈意见。 

URL:

C9-21 PFCAs:

https://ec.europa.eu/info/law/better-regulation/have-your-say/initiatives/14834-Persistent-organic-pollutants-long-chain-perfluorocarboxylic-acids-their-salts-and-related-compounds_en

MCCPs:

https://ec.europa.eu/info/law/better-regulation/have-your-say/initiatives/14835-Persistent-organic-pollutants-medium-chain-chlorinated-paraffins_en

Chlorpyrifos:

https://ec.europa.eu/info/law/better-regulation/have-your-say/initiatives/14833-Persistent-organic-pollutants-chlorpyrifos_en


欧盟更新玩具安全指令2009/48/EC的协调标准清单(EN 71-3和EN 71-13)

2025年12月16日,欧盟委员会发布了执行决议(EU) 2025/2519,更新玩具安全指令2009/48/EC参照的协调标准,涉及EN 71-3和EN 71-13两项玩具标准。

2025年12月16日起,EN 71-3:2019+A2:2024(特定元素的迁移)和EN 71-13:2021+A2:2024(嗅觉板游戏玩具、化妆套具玩具和味觉游戏玩具)被列为玩具安全指令的协调标准。

先前版本EN 71-3:2019+A1:2021和EN 71-13:2021+A1:2022将于2027年6月16日(1.5年后)撤回。

欧盟玩具标准清单(2025年12月)如下:

注释:

*关于第3.19条(“驱动装置”的定义)和针对扭扭车玩具(wave rollers)(一种儿童乘坐的玩具,其转向和推进由脚控制,且使用时车轮处于可触及范围内)的第4.15.1条,EN 71-1:2014+A1:2018不构成符合欧盟玩具安全指令2009/48/EC第10条第2款及该指令附件II第I部分第3点所列基本安全要求的推定依据。

**EN 71-12:2016中第4.2条表2第a点中的限值(即针对意图供36个月以下儿童使用,且意图或可能放入口中的弹性体玩具的限值)低于玩具安全指令2009/48/EC附件II第III部分第8点中规定的符合的限值:

建议欧盟/欧洲经济区生产商、欧盟/欧洲经济区进口商及其上游供应商,根据新标准对玩具进行测试,提前评估其符合性。


欧盟ADR 2025强制要求:危险货物运输电动卡车动力电池须满足ISO 6469-1/A1热失控风险评估

随着全球物流运输电动化转型加速,欧盟对运输危险货物的电动卡车安全提出了更高要求。对于出口至欧盟及ADR(《欧洲危险货物国际道路运输协定》)缔约国的卡车企业而言,仅通过常规的动力电池UN ECE R100测试与型式认证已无法满足危险货物运输车辆的特殊安全标准。

最新实施的ADR 2025已明确将ISO 6469-1:2019《电驱动道路车辆安全要求,第一部分:可再充能量贮存系统》的修正案A1:2022纳入其核心技术规范,增加了对热传播的安全管理要求,旨在缓解锂离子电池热失控风险。


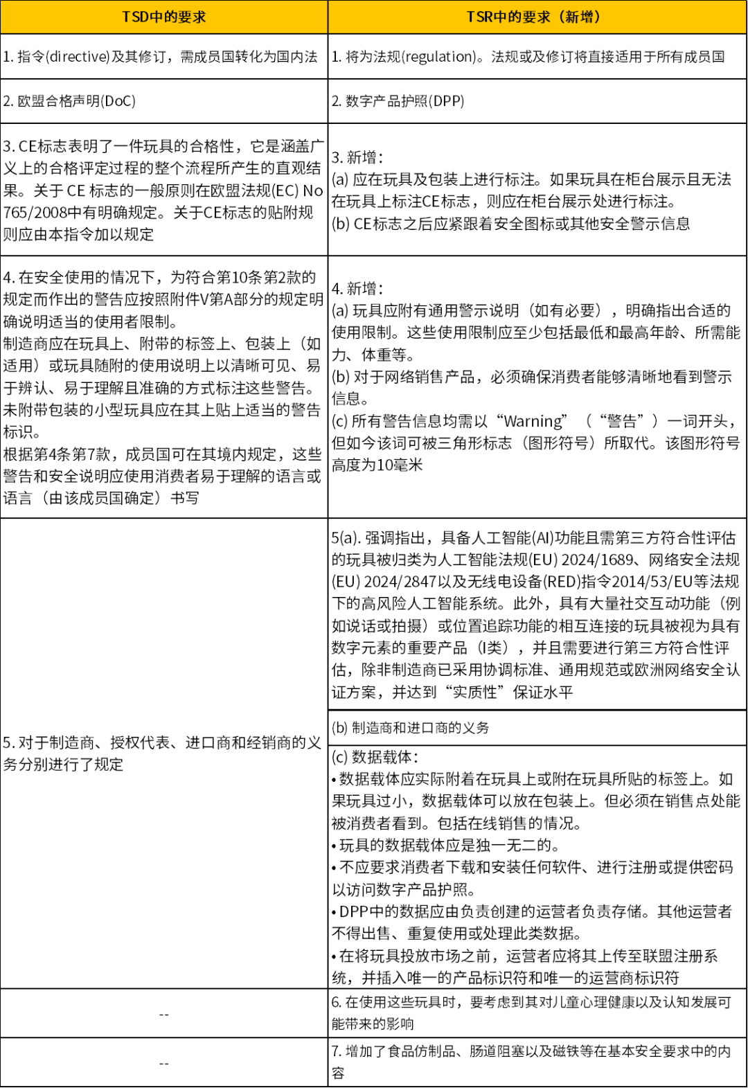
欧盟发布玩具安全法规(EU) 2025/2509 (TSR)

2025年12月12日,欧盟发布了玩具安全法规(EU) 2025/2509 (TSR)。法规将于2026年1月1日起生效,并将于2030年8月1日(55个月)后执行。

玩具安全法规(EU) 2025/2509 (TSR)与现行玩具安全指令2009/48/EC (TSD)的比较

一、与物理、机械、可燃性要求相关的关键技术变更

二、 与电子电气要求相关的关键技术变更

三、 与化学要求相关的关键技术变更

根据欧盟委员会(European Commission)在2025年10月6日的声明,欧洲委员会将在玩具法规发布后约12个月和24个月内,分别就玩具中亚硝胺及其前体物的安全性,以及铅(Pb)、镉(Cd)、汞(Hg)和六价铬(Cr(VI))的安全性,向欧洲化学品管理局(ECHA)征询意见。

建议与推荐

玩具安全是一个动态变化的领域,主要受到新材料、新风险(如智能玩具的数据隐私)以及全球协调统一化的推动。在原有的风险评估体系下加入了智能玩具(人工智能)、数字连接类玩具对儿童身体及心理健康的潜在影响。利用数字化手段增强产品可追溯性和市场透明度,便于市场监管和消费者查询。对在线销售的监管要求显著加强。

含电池的小物件电动玩具应借助工具才能触及电池。玩具中的电池应当容易更换或拆卸,除非因为玩具的尺寸或特性需要,可充电电池可以设计成不可触及,只有独立的专业人员才能拆卸或更换。

随着欧盟对玩具中化学物质的要求日益严格,向欧盟出口玩具的企业需提前做好准备,在4.5年的过渡期内开展测试和/或审查文件以确认是否符合新规,逐步寻找替代材料和淘汰不合规材料。


欧盟医疗器械数据库 (EUDAMED) 重要更新:首批四大模块现已全面启用

欧盟医疗器械数据库(EUDAMED)是欧盟医疗器械法规(MDR)和体外诊断医疗器械法规(IVDR)的核心构成部分。该数据库作为集中化的信息枢纽,旨在全面提升欧盟境内医疗器械的透明度与全链可追溯性。对于制造商、进口商以及授权代表等经济运营商而言,在此数据库完成注册将成为一项法定义务。

首批四大模块现已全面启用

2025年12月,欧盟委员会已正式确认,EUDAMED的首批四个模块现已完全具备运行功能,标志着为期六个月的自愿使用过渡期正式启动,系统强制使用日期为2026年5月28日。此次上线的模块包括:

· 经济运营商注册

· 器械唯一标识 / 器械注册

· NB公告机构及证书

· 市场监管

目前,上市后监督与警戒、临床调查与性能研究这两个模块仍在开发中。这些模块一旦上线,将立即强制实施,不设自愿使用过渡阶段。


欧盟推迟磷化铝释放磷化氢用于生物杀灭产品类型14、18和20的有效期

2025年11月14日,欧盟发布委员会实施条例(EU)2025/2279,推迟磷化铝释放磷化氢(Aluminium phosphide releasing phosphine)用于生物杀灭产品类型14、18和20的有效期,延长至2027年7月31日。本条例在发布后第二十天生效。


欧盟生态设计法规(EU)2025/2052

2025年11月24日,欧盟委员会正式通过并发布了Commission Regulation (EU) 2025/2052,制定了针对外部电源、无线充电器、通用便携电池充电器及USB Type-C线缆的强制性生态设计新要求。

该法规不仅对EPS提出了更高的能源效率标准,并新增了产品的互操作性要求,例如:欧盟市场上所有的USB充电器都需要至少有一个USB Type-C端口,并且必须使用可拆卸的电缆。这些要求将对欧盟通用充电器指令 (Common charger directive)做出重要补充,以加快消费电子设备充电接口的全面统一。

生效及执行时间

• 生效日期:2025年12月14日

• 过渡期:2025年12月14日至2028年12月14日

*在此期间,符合新规的产品可视为满足旧规(EU) 2019/1782的要求。

• 强制执行日期:2028年12月14日,取代旧法规 (EU) 2019/1782。

*针对标称输出功率超过100 W的USB-PD端口的EPS,旧法规(EU) 2019/1782附件II关于能效的要求可继续沿用至2030年12月14日;

*针对备件(Spare Parts)用途的EPS,在满足相关条件下(如在包装和免费访问网站上明确标示“仅用作备件的外部电源”),可继续沿用旧法规 (EU) 2019/1782的部分条款到2033年12月14日。

主要修订内容

1. 扩大了产品适用范围

原旧法规(EU) 2019/1782仅针对外置电源,而新法规将管控范围延伸到手机/平板等电子产品的整个“充电生态”系统,涵盖:

• 外置电源(更新其定义,删除了最大输出功率250W的限制);

*符合EPS定义的“充电座” (如扫地机充电底座)也落入到新法规的管控范畴。

• 无线充电器和无线充电板;

• 通用便携式电池充电器;

• USB Type-C线缆。

2. 增加互操作性要求

新法规作为欧盟通用充电器指令(Common charger directive)的重要补充,增加了更多互操作性的要求。对于可互操作的电源适配器需满足以下要求:

• 应至少配备一个USB Type-C或USB-PD端口;

• USB Type-C和USB-PD端口的运行应独立于任何其它输出端口,除非它们是共享输出功率的USB-PD端口;

• 最大铭牌输出功率应通过USB Type-C或USB-PD端口提供;

• USB Type-C或USB-PD端口不应有硬线连接的输出电缆。

*线缆必须与电源本体相分离,以防止因线缆损坏导致整个电源报废

3. 提高了能源效率标准

虽然旧法规(EU) 2019/1782已经制定了较严格的能效要求,但新法规(EU) 2025/2052进一步提高了能效标准的要求:

• 增加了EPS 10%负载的效率限值要求;

• 增加了无线充电器的待机功耗要求;

• 进一步加严了EPS空载功耗的限值要求;

• 进一步提高了EPS的效率限值要求。

4. 补充了测量与计算的要求

• 新法规(EU) 2025/2052针对测试标准和测试条件做了更多的补充,主要体现:

• 明确了EPS USB Type-C和USB-PD端口的输出测量位置并引入了线缆电阻校正系数;

• 规定了EPS USB Type-C或USB-PD以外端口的测试线缆长度和横截面积;

• 动态EPS应在保证功率的负载条件下进行测试;

• 针对互操作EPS增加了浪涌测试要求。

5. 标识要求

新法规作为欧盟通用充电器指令(Common charger directive)的重要补充,在标识方面提出了更多的要求:

• 互操作外部电源:必须在产品本体、包装和说明书上体现法规要求的如下“Common Charger” Logo

*标识高度要求:贴于铭牌上时,高度(A)应至少为5mm;贴于外壳、包装或说明书上时,高度(A)应至少为7mm。

• 互操作外部电源:每个USB Type-C和USB-PD端口均应标明该端口的最大输出功率。针对共享输出功率的USB-PD端口还应以图形方式标明它们共享的最大总输出功率。字体高度不得小于2.56mm。

• USB Type-C线缆:必须在两个插头模具上明确标记其最大支持功率(60W或240W),且“60”或“240”字样的字体高度不得小于1.2mm,“W”字母的字体高度不得小于0.6mm。


欧盟推迟磷化铝释放磷化氢用于生物杀灭产品类型14、18和20的有效期

2025年11月14日,欧盟发布委员会实施条例(EU)2025/2279,推迟磷化铝释放磷化氢(Aluminium phosphide releasing phosphine)用于生物杀灭产品类型14、18和20的有效期,延长至2027年7月31日。本条例在发布后第二十天生效。


欧盟POPs法规修订PBDEs限值

2025年10月28日,欧盟委员会正式发布关于POPs法规多溴二苯醚(PBDEs)的修订法规(EU) 2025/1482,降低了PBDEs的管控限值,修订法规已于2025年11月17日生效。

新限值要求概览:就四溴二苯醚、五溴二苯醚、六溴二苯醚、七溴二苯醚和十溴二苯醚这五项物质,单项以及在混合物和物品中的总和均需≤10 mg/kg。同时,回收材料相关混合物与物品,玩具及儿童用品有一定豁免期限,可以分阶段满足特定限值要求。

*RoHS指令管控产品中的PBDEs可在POPs法规中豁免。

PBDEs限值要求

(1) 就四溴二苯醚、五溴二苯醚、六溴二苯醚、七溴二苯醚和十溴二苯醚条目而言,第4章第(1)款(b)点适用于这些物质的浓度总和:

(a) 本条例生效之日起,当其存在于混合物或物品中时,限值为10 mg/kg,但受(EC) No 1935/2004条例约束的食品接触材料除外;

(b) 作为对(a)点的豁免,本条例生效之日起,当其存在于含有或由回收材料制成的混合物或物品中且该回收材料含有四溴-、五溴-、六溴-、七溴-或十溴二苯醚时,限值为500 mg/kg;2025年12月30日起为350 mg/kg;2027年12月30日起为200 mg/kg;但受(EC) No 1935/2004条例约束的食品接触材料除外;

(c) 作为对(a)点的豁免,本条例生效之日起,当其存在于受2009/48/EC指令管辖的玩具,或任何便于儿童乘坐、睡眠、休息、卫生、更换及一般身体护理、喂食、吮吸、运输及防护的产品中,且这些产品含有或由回收材料制成并含有四溴-、五溴-、六溴-、七溴-或十溴二苯醚时,限值为500 mg/kg;2025年12月30日起为350 mg/kg;本条例生效后18个月之日起为10 mg/kg;但受(EC) No 1935/2004条例约束的食品接触材料除外。



印度

India


印度NCCS发布最新电信安全标准(ITSAR 2.0)

2025年12月1日, 印度国家通信安全中心(NCCS)发布了针对Wi-Fi CPEs和IP路由器的印度电信安全标准(ITSAR)2.0版本。 

该新版本提供了更清晰设备涵盖范围:

1. Wi-Fi CPEs: 现已明确涵盖所有类型的Wi-Fi Routers, Modems, Access Points, 与Controllers产品。任何具备路由、NATing或数据包过滤功能的Wi-Fi产品,现均被归类为CPE。

2. IP路由器:适用于所有包括SDN, Cloud-Native (CNF), Virtual (VNF)类型,以及所有部署模式的路由器。所有IPv4要求均也适用于IPv6。

请注意,针对Wi-Fi CPEs和IP路由器的安全认证豁免期仅至2026年3月31日为止。


印度MeitY发布SAFETY标准更新

印度电子与信息技术部(MeitY)于2025年10月29日发布了一项通知,内容涉及电子与信息技术产品的SAFETY标准更新:印度标准IS/IEC 62368 : Part 1 : 2023将取代旧有印度标准IS 13252 : Part 1 : 2010 and IS 616: 2017。

相关强制日期如下:

1. Extended Reality Products:

旧标准IS 13252 : Part 1 : 2010 and IS 616: 2017,可沿用至2026年5月1日。

2. 其他所有产品(针对原已取证产品):

旧标准IS 13252 : Part 1 : 2010 and IS 616: 2017可沿用至2028年11月1日。需注意2028年11月1日起,将正式废止IS 13252 : Part 1 : 2010 and IS 616: 2017,且不能再用于认证申请。


印度TEC针对CPE和卫星通信设备的部分测试项目发布豁免

2025年10月17日,印度电信工程中心(TEC)批准了针对电信设备强制性测试与认证 (MTCTE)的部份基本要求(ER)内,测试项目的豁免,摘要如下:



美国

America


美国FDA发布特定上市前提交审查的质量管理体系信息指导草案

2025年11月17日,美国食品药品监督管理局(FDA)发布题为特定上市前提交审查的质量管理体系信息的指导草案。

医疗器械现行良好生产规范(CGMP)要求,以前在质量体系法规(QS法规)中,现在在质量管理体系法规(QMSR)中,已经过修订,自2026年2月2日起生效,通过引用一项专门针对器械质量管理体系的国际标准,使其与国际共识标准更加一致。本指导文件草案旨在帮助FDA工作人员和医疗器械制造商了解FDA对准备和维护质量管理体系(QMS)的期望,并根据QMSR提供有关QMS的某些营销提交中需要包含的信息。

QMSR 首次将ISO 13485:2016(医疗器械质量管理体系核心标准)和ISO 9000:2015(质量管理基础标准)纳入官方参考。FDA明确ISO 13485要求与原QSR保障水平相当,但通过术语统一(如用“非符合性”替代“不合格品”)、概念对齐,降低企业跨国合规成本。与仅在设计控制中要求风险管理的原QSR 不同,QMSR要求在产品全生命周期建立风险管控机制,需同步提交风险管理计划及验证报告,这与ISO 13485的风险导向理念完全衔接。指南仅适用于PMA/HDE申报企业,普通I类/II类器械仍按现有流程执行。但需注意:QMSR扩大了FDA审查范围,内部审计报告、供应商审核记录等原豁免材料将纳入核查。


美国环保署将新的PFAS添加到有毒物质释放清单中

2025年10月7日,美国环境保护署(EPA)宣布将全氟己磺酸钠(PFHxS-Na)(CAS号82382-12-5)自动添加到有毒物释放清单(TRI)中。  

这项行动是根据《2020财年国防授权法》(NDAA)授权的,是在EPA最终确定“全氟己磺酸(PFHxS)和相关盐的毒理学审查”之后。

自2026年1月1日起,206个全氟和多氟烷基物质(PFAS)现在需要进行TRI报告。  

报告范围和要求

生产、加工或以其他方式使用《与贸易有关的知识产权协定》所列化学品的指定行业企业必须报告作为废物排放或管理的数量的年度数据。  

从2026年1月1日起,处理PFHxS-Na的设施必须按照《应急计划和社区知情权法》第313条的要求跟踪和报告其活动。  

报告截止日期:2027年7月1日

2026年TRI初步数据发布:2027年7月

这一补充支持了EPA为提高透明度和公众获取环境中PFAS数据所做的持续努力,并为社区和政策制定者提供了宝贵的信息。


美国EPA拟修订PFAS报告规则:新增豁免条款,大幅减轻企业负担

2025年11月消息,美国EPA发布了一项拟议规则,提议修改PFAS报告与记录保存规则,使其更具可操作性,从而减轻企业负担。

 一、背景信息

2023年10月,美国EPA依据《有毒物质控制法》(TSCA)第8(a)(7)条款,确定了关于PFAS的强制报告与记录保存规则。

该规则要求,在2011至2022年间任何一年曾生产或进口PFAS及其相关产品的企业,必须向EPA提交包括制造、使用、暴露及环境影响在内的详细信息。规则覆盖面极广,未设常规豁免,副产物、杂质及物品中的PFAS均需报告。

然而,该规则现被美国政府认定为监管过度的典型。它不仅为行业带来了近十亿美元的沉重合规负担,更因缺乏清晰的数据应用框架与可行的实施标准,未能产生预期的环境效益。

为此,EPA提出本次修订,旨在从根本上扭转这一局面。新规力求通过精简报告要求、明确实施细则,大幅降低行业净成本,并提供更强的监管确定性。

同时,此举也能使EPA更专注于收集对其环保目标最具价值的PFAS数据,实现监管效率与环境保护的双重提升。

二、更新要点

引入多项关键豁免,包括:

· PFAS浓度小于等于0.1%的混合物或产品的制造(包括进口);

· 进口物品;

· 某些副产品;

· 杂质;

· 研发化学品;

· 非分离中间体。

报告时间调整:EPA提议,将在最终规则生效后第60天开始进行PFAS报告,持续三个月。 

三、重要提醒

拟议规则的公众意见征询期将于2025年12月29日截止,相关企业可在此前就规则内容向EPA提交意见。

若该规则最终通过,新增的豁免条款将有效减轻企业的报告负担,尤其缓解部分PFAS数据难以获取的产品类型的合规压力,体现EPA在监管设计中更加注重实际操作性。

同时,原定于2026年4月13日启动的报告期也将相应调整。

建议企业密切关注后续进展,提前梳理PFAS使用情况,建立系统的数据收集与报告机制,以规避因信息缺失或申报延误所带来的合规风险。



澳大利亚

Australia


澳大利亚ACMA就6 GHz Wi-Fi的AFC系统展开公众咨询

2025年11月5日,澳大利亚通信与媒体管理局(ACMA)启动了在Wi-Fi 6 GHz频段实施自动频率协调(AFC)系统的公众咨询。

此次公众咨询的目的是通过放宽发射功率限制,以实现Wi-Fi性能与覆盖能力的提升。

 重点包括:

· 许可与授权:系统的潜在监管及授权框架; 

· 技术考量:系统运行与工程实施方面;

· 影响评估:对用户及既有系统的潜在利益与风险;

· 规划安排:地理区域与频率使用的总体规划。 

公众可于2026年1月30日前向ACMA提交意见与反馈。


澳大利亚更新低干扰设备许可证

2025年10月,澳大利亚通信与媒体管理局(ACMA)宣布,《无线电通信(低干扰潜力设备)类许可证 2025》自2025年10月1日起正式生效,取代2015版LIPD类许可证。这一举措紧随2025年3月19日至5月16日开展的公众咨询,并在9月5日发布结果与答复后落地实施,确保低功率、短距离设备在共享频谱上的合法合规使用延续不断档。

本次重制在保持原有框架的同时,引入或完善多项关键技术安排:在520–694MHz频段纳入专业级WMAS无线音频系统;允许在5925–6425MHz频段的低功率窄带跳频设备,并新增“争用型(contention-based)协议”要求以保障共存;在5150–5250MHz 频段扩大对数字调制体制的授权;将上6GHz段中RLAN的上限提升至6585MHz,以承接先前关于6GHz频段未来用途的决策;同时在13.4–14GHz与76–77GHz频段完善无线电测向设备的使用条件。上述安排均写入最终文本。

文件中强调,WMAS设备面向节目制作与大型演出等专业场景,具备动态调谐能力,能够适应未来可能的频谱规划;而对5.9–6.425GHz跳频设备引入争用型协议,是参照2015版中相关条款的技术中性做法,有助于新老设备在密集环境中有序共存。对于上6GHz的RLAN使用,监管方按照既定路线将上限扩展至6585MHz,以平衡宽带接入与其他潜在业务之间的关系。

根据ACMA咨询页与结论文件,2025版LIPD类许可证的生效,既对标国际通行做法,也为产业提供更清晰的技术边界:专业无线音频、Wi-Fi/RLAN、车辆与工业测距/测速雷达等应用将受益于更明确的功率与频段规则,同时通过争用机制与更新标准引用减少相互干扰风险。



巴西

Brazil


巴西ANATEL制定新的雷达和无线标准

2025年10月,巴西国家电信管理局(ANATEL)正式颁布了第14158号法案,对《电信产品合格评定和批准条例》进行了重大更新。该法案由服务授权和资源监管局 (SEP) 授权发布,扩展了监管框架,使其与当前的全球标准(尤其是ETSI和FCC的标准)保持一致。

该法案现已生效,并将于2026年4月6日起强制执行。

法案主要技术亮点包括:

• 增加了针对无线麦克风系统的ETSI EN 300 422-1 V2.2.1标准,以及正式定义了在陆地和海上移动平台上工作频率高达81 GHz的车载雷达系统。

• 引入了针对46.7–46.9 GHz频段的新电磁场传感器参数,明确了与第4776/2020号法案相关的使用条件。

• 进一步允许在严格限于地面运行的情况下控制使用机载雷达系统,同时还授权在机场运行区部署固定和移动雷达,前提是它们符合第9.5条的技术门槛。

• 重点关注了5 GHz频谱范围,对接入点、客户端设备和固定点对点链路施加了更严格的传导输出功率限值、天线增益补偿要求和EIRP频谱约束。

• 增强型杂散发射测试程序,强制集成1 MHz RBW,现已成为认证实验室的强制性要求。

• 建立了新的宽带无线音频系统合规类别,涵盖54 MHz至608 MHz频段的麦克风和入耳式监听系统,并根据带宽引入了50–100 mW的结构化EIRP上限。

• 新的第25部分引入了对在116 GHz至246 GHz之间运行的太赫兹波段系统的监管,对室外点对点发射器的EIRP严格限制为82 dBm,并完全禁止在这些频段进行机载或卫星部署。

来源:

https://sei.anatel.gov.br/sei/modulos/pesquisa/md_pesq_documento_consulta_externa.php?8-74Kn1tDR89f1Q7RjX8EYU46IzCFD26Q9Xx5QNDbqadGpbS7Z-bOSiwatpA11wJmP502HLHUYvsTCtYu-XjtG06J9EiRYHnMp6QpHwlM1eliB45LzoLVcEJtwnQQMG4=&utm_camp


巴西将强制实施电信设备网络安全审计

2025年11月,巴西国家电信局宣布从2025年11月26日起,所有电信设备供应商必须通过强制性网络安全审计,方可进入巴西市场。这一监管新规标志着拉丁美洲最大电信市场在保障关键基础设施安全方面迈出了重要一步。

该16417号法案于2024年11月22日发布,并要求电信服务提供商不得使用未经审计认证的设备,所有供应商必须向服务商提交由合格机构出具的合规证书。审计必须由巴西国家电信局认可的指定认证机构或国际认证机构授权的组织执行。审计将重点关注安全设计原则、自动化代码分析以及漏洞识别与处理等关键领域。该操作规程由网络安全与关键基础设施风险管理技术小组制定,汇集了约160名来自巴西服务提供商、产业界、学术机构、研究中心、测试实验室和认证机构的专业人士。

这项举措呼应了全球网络安全监管趋严的大趋势。2025年全球网络安全支出预计增长超过12%,电信业位列投入最高的行业之一。欧盟《网络韧性法案》已于2024年12月生效,对数字产品全生命周期安全提出严格要求。巴西此次新规与国际标准接轨,旨在构建更具韧性的电信网络,抵御日益复杂的网络威胁。

该法案为利益相关方提供了一年的过渡期,使供应商和服务提供商有充足时间审查和更新网络安全政策。对于希望进入或拓展巴西市场的电信设备制造商而言,尽早启动合规准备、完善内部安全流程将成为赢得市场准入的关键。随着5G网络在巴西加速部署,这一强制审计机制将为该国数字基础设施的长期安全发展奠定坚实基础。



国际电工委员会

IECEE


IEC发布新版高温环境光伏组件技术规范

2025年10月14日,国际电工委员会(IEC)正式发布了重要技术规范 IEC TS 63126:2025《光伏组件、部件及材料高温运行合格评定指南》。该标准为在高温环境下运行的光伏(PV)系统提供了关键的测试与评估框架,旨在确保其在严苛气候条件下的长期可靠性和性能。

随着光伏发电在全球范围内的广泛应用,越来越多的电站建立在光照资源丰富但环境温度较高的地区。传统的光伏组件认证标准(如IEC 61215和IEC 61730系列)通常假设组件运行环境的最高温度(98%时间不超过的温度,即T98)低于70°C。然而,在实际应用中,特别是在某些安装配置下,组件可能面临持续更高的运行温度,这对材料的耐久性和安全性提出了更严峻的挑战。

IEC TS 63126:2025的发布及时回应了这一行业需求。该技术规范主要包含以下核心内容:

1. 定义两个高温运行等级:标准明确了两个高温等级——温度等级1(T98 ≤ 80°C)和更严苛的温度等级2(T98 ≤ 90°C),为不同高温环境下的组件评估提供了清晰分类。

2. 提供附加测试条件建议:针对上述高温等级,该文件为现有的一系列关键标准(包括IEC 61215系列、IEC 61730系列以及相关部件标准如IEC 62788-1-7等)推荐了额外的测试条件,以确保组件、接线盒、连接器等在高温下的耐久性。

3. 建立“高级别涵盖低级别”原则:标准规定,成功通过更高级别(如等级2)的测试,即意味着通过了相应低级别(等级0和等级1)的要求。这一原则有助于提高认证效率。

该标准由IEC第82技术委员会(TC 82:太阳能光伏能源系统)制定,适用于光伏组件制造商、材料供应商、测试认证机构、电站开发商和投资者。


IECRE发布风电设备类型与组件认证标准

2025年11月,国际电工委员会可再生能源设备认证互认体系(IECRE)发布风电设备类型与组件认证标准IECRE OD-550-1:2025。文件详细说明了风电设备类型与组件认证方案及该领域RECB(可再生能源认证机构)验收要求、接受程序和重新评估等操作。

认证方案如下:


加拿大

Canada


加拿大就医疗器械条例修订案进行磋商

2025年11月8日,加拿大就《医疗器械(机构许可证)条例》修正案进行磋商。拟议修正案将促进更好的国际协调,缩小行业之间观察到的某些合规和执法差距,并努力减轻行政负担,同时保持通过加拿大市场供应设备的可追溯性。

此前,加拿大卫生部已承诺使医疗器械机构许可证(MDEL)的监管框架现代化,其中包括:(1)减少当前许可证框架的不必要负担和冗余,重点是促进国际一致性;(2)提高加拿大卫生部识别和监测外国供应商不合规风险的能力;(3)回应利益相关者的反馈,以确定利益相关者对《医疗器械条例》(MDR)的解释。在加拿大销售的大多数医疗器械都是进口的,越来越多的供应商向加拿大市场提供医疗器械,有必要更新当前框架,使加拿大卫生部能够继续对医疗设备进行高效、有效和灵活的监督,以保护加拿大人民的健康和安全。



英国

United Kingdom


英国发布化妆品法规修订案

2025年10月31日,英国修订化妆品法规,对几种化妆品成分实施更严格的控制,以提高消费者安全。该法规草案引入了三项主要更新:

· 释放甲醛的防腐剂:标签门槛将降低,要求对释放少量甲醛的产品进行更明确的披露。

· 禁止使用3-(4-甲基亚苄基)-d1樟脑(4-MBC):由于该防晒剂潜在的内分泌和生殖毒性问题,化妆品中将禁止使用。

· 在附件二中增加16种新的CMR物质:这些物质已根据GB CLP法规被归类为致癌、诱变或生殖毒性(1B或2类),因此将被禁止用于化妆品。这16种CMR物质如下:

这些新增内容使英国的化妆品框架与最近的GB CLP分类更新更加一致,并反映了在适当的情况下与欧盟科学风险评估的持续趋同。

该法规草案预计将于2026年1月通过。大多数规定,包括禁止4-MBC和修订后的甲醛释放物质标签要求,计划于2026年7月15日生效。将16种新分类的CMR物质纳入化妆品法规附件二的修正案将于2026年8月15日生效。2026年7月15日之前投放市场的含有4-MBC或甲醛释放防腐剂的产品将一直供应到2027年1月15日。2026年8月15日之前投放市场的含有任何新上市CMR物质的产品将一直供应到2027年2月15日。

公众评议截止日期为2025年12月30日。



韩国

Korea


韩国RRA发布USB Type-C认证指南

韩国国家无线电研究机构(RRA)于2025年12月1日发布了关于USB Type-C连接器强制认证的指南。

重点如下:

1.需强制认证的设备:该要求适用于13种特定类型的无线电设备。 

2.认证要求:从2026年11月6日起,USB Type-C连接器需强制符合Supplier's Declaration of Conformity(자기적합확인)”的要求。

3.强制时间:在2026年11月6日之后,适用于针对上述13种特定类型的无线电设备。针对在2026年11月6日之前进行过认证的设备可豁免。

4.认证申请指南:针对需要强制认证的设备,其内置的USB Type-C连接器必须要事先取得Supplier's Declaration of Conformity(자기적합확인),才能提交申请认证”Conformity Certification(적합인증)”或”Conformity Registration(적합등록)”。


韩国宣布修订EMC标准

2025年11月,韩国国家广播研究院(RRA)宣布了针对EMC标准的修订草案,以解决5G NR宽带信号导致站台门(PSD)传感器故障的安全问题。 

主要修订内容如下:

· 在多媒体设备的电磁兼容标准中新增了“宽带辐射射频电磁场”抗干扰标准:3.4GHz至3.7GHz的测试(Broadband radiated immunity tests),测试等级包括20V/m、28V/m、38V/m、56V/m和80V/m,参考标准为IEC 61000-4-41。

· 更新了生效日期并对其他相关法规进行了修订。

相关方可在2025年12月19日之前向RRA提交意见。



越南

Vietnam


越南强制执行IP监控摄像头的网路安全要求

2025年12月,越南信息与通信部发布QCVN 135:2024/BTTTT,为IP监控摄像头制订了网络安全要求。该要求适用于通过互联网协议连接以进行监控和记录的数码相机。 

 从2026年1月1日起,进口至越南和越南本地生产的IP监控摄像头都将需要强制符合QCVN 135:2024/BTTTT。


越南科学技术部发布29/2025/TT-BKHCN法规

越南科学技术部(MoST)于2025年11月13日发布了新法规”29/2025/TT-BKHCN”,以取代法规 “02/2024/TT-BTTTT”。

该新通知规定了需要符合Certificate of Conformity(CoC)或符合Declaration of Conformity(DoC)要求的最新产品清单。法規29/2025/TT-BKHCN将于2025年12月31日正式生效。而在2025年12月31日之前取得的CoC,其有效期内仍然不变,继续有效。

法规要点如下:

1. QCVN 134:2024/BTTTT(SAR)强制执行时间表

•  2026年7月1日:使用2G、3G、4G和5G技术的移动终端设备,包括智能手机和其他蜂窝移动电话(海关编码8517.13.00、8517.14.00)。

•  2027年7月1日:DECT无线电话(海关编码8517.11.00)。

•  2027年7月1日:集成无线功能的笔记本电脑(海关编码8471.30.20)和平板电脑(海关编码 8471.30.90)。

2. Wi-Fi 6E和Wi-Fi 7的合格证书与声明要求

在5925-6425MHz运行的设备必须符合以下要求:

•  QCVN 47:2015/BTTTT(CoC)

•  QCVN 96:2015/BTTTT(DoC)


越南起草新的6 GHz Wi-Fi测试法规

2025年10月30日,越南MoST就Wi-Fi 6 GHz频段的国家技术法规草案(QCVN xxx:2025/BKHCN)征求公众意见。

针对LPI设备及VLP设备,该QCVN草案明确了5945-6425 MHz的WAS/RLAN技术要求和测试方法,草案内的技术要求是基于欧洲标准ETSI EN 303 687 V1.1.1 (2023-06)建立的。

公众咨询将于2025年12月30日截止。请注意,目前没有关于此Wi-Fi 6 GHz新草案(QCVN xxx:2025/BKHCN)预估的强制执行日期。



墨西哥

Mexico


墨西哥根据与美国的互认协议(MRA)更新电信设备规则

2025年10月28日,墨西哥经济部(SE)发布了一项协议,修订了墨西哥和美国政府之间关于电信设备合格评定的互认协议 (MRA),并已于2025年10月29日生效。

根据修订后的互认协议,墨西哥电信监管机构(CRT)应接受美国指定且墨西哥当局认可的实验室所出具的,如下技术标准的测试报告:

• IFT-012-2019:电信产品、设备、装置或器械(可连接至电信网络和/或使用无线电频谱)的非电离无线电辐射最大限值的合规技术规范。比吸收率 (SAR)。

• IFT-016-2024:低功率无线电通信设备——使用30 MHz至3 GHz无线电频谱频段的设备——规格、限值和测试方法。

• IFT-017-2023:使用无线接入的无线电通信系统——局域网——采用数字调制技术且工作频段为5150-5250 MHz、5250-5350 MHz、5470-5600 MHz、5650-5725 MHz、5725-5850 MHz 和 5925-6425 MHz的无线电通信设备。

此项修订符合墨西哥在《美国-墨西哥-加拿大协定》(T-MEC)(北美自由贸易协定的后续协定)下的义务,以及墨西哥的贸易和电信法律框架,旨在加强双边合作,促进两国间电信设备贸易的顺畅进行。

 此次更新体现了墨西哥致力于与国际伙伴协调技术标准,确保电信行业的安全、高效和监管透明度。


墨西哥发布LED灯新标准

2025年12月,墨西哥发布了PROY-NOM-034-ENER-2025《通用照明用发光二极管(LED)管状灯光效:限值、测试方法及标识》(PROYECTO de Norma Oficial Mexicana PROY-NOM-034-ENER-2025, Eficacia luminosa de lámparas tubulares de diodos emisores de luz (LED) para iluminación general. Límites, métodos de prueba y marcado)标准草案。 

该标准草案明确了促进能源高效利用的技术规范、测试方法,以及LED管状灯的互换性要求。其适用范围覆盖墨西哥境内进口、生产或销售的所有通用照明用LED管状灯。

具体要求:

· 采用G5、G13及Fa8型灯座;

· 额定功率不超过125瓦;

· 额定电压不超过277伏。 

以下产品不在本标准适用范围内,已被其他墨西哥能源效率官方标准覆盖的灯具:

· 集成光电池、运动传感器等控制系统/附件的LED管状灯,或可调光LED管状灯; 

· 彩色、变色或装饰性LED管状灯; 

· 环形LED管状灯; 

· LED灯具及LED模块; 

· 特殊用途灯具,包括黑光灯、驱蚊灯、红外线灯、交通用灯、信号灯、矿用灯、植物生长灯、水族灯、防碎灯、交通信号灯、带集成反射器的灯具、娱乐用灯、投影灯、医疗或治疗用灯、紫外线灯及杀菌灯。

根据该标准草案要求,所有适用范围内的产品需通过墨西哥NOM认证。 



沙特

Saudi Arabia


SASO针对CIT法规下产品签发符合性证书的最新要求

2025年11月,沙特标准、计量和质量组织发布了与《通信和信息技术设备技术法规》相关的指南。该指南与通信法规管制产品的符合性证书签发密切相关,具体细节如下:

1、拒绝任何非供消费者使用的产品——包括表2中所列产品——因为它们被指定专用于非商业目的。这包括公共电信网络天线及相关设备,如基站、微波设备、SIM卡,以及任何未向个人销售或由个人使用的设备。

2、产品的工业型号名称和商业型号名称必须与符合性声明中列出的产品信息完全一致。

3、只有在差异仅限于颜色或内存大小的情况下,系列型号产品可以申请在一张符合性证书中。与主型号相比,子型号通常通过型号名称中附加的数字或字母来区分。

4、确保产品符合技术法规中的技术标准,如有额外要求也需要满足,例如服务提供许可证、频率使用许可证或设备注册。

5、对于涉及来自通信、空间和技术委员会(CST)的额外要求(例如获取许可证或事先注册)的设备,必须核实申请人的这些额外要求:

表1:

手机、平板电脑和移动计算机:

• 此类产品必须满足CST在"SASO-CITC-GEN002"技术标准中的所有技术要求,并提供设备批准符合性表(附后)进行核查。

• 必须按照设备批准符合性表(附后)中的格式提供,并由制造商和服务提供商共同认证。

服务提供商清单:

1. STC

2. Zain

3. Mobily

非商业产品路径:

这些产品由个人、公司、政府实体或经CST授权的持牌服务提供商进口。任何根据商业产品路径提交的申请都应被拒绝,并应建议申请人通过非商业路径申请。 

表 2:适用于非商业产品路径的产品示例


SASO发布有关制冷和空调器具禁用R-22制冷剂的通知

沙特标准、计量和质量局(SASO)于2025年11月20日发布通知,明确R-22制冷剂为制冷和空调器具禁用制冷剂类型,并将于2030年全面禁止以任何形式进口沙特阿拉伯。

请相关出口企业关注最新要求,确保出口产品未使用禁用制冷剂,以避免无法获取符合性证书造成清关受阻。



新西兰

New Zealand


新西兰RSM就WWAN 4G/5G频谱启动公众咨询

2025年12月由于现有频段的管理权即将到期,新西兰RSM近日启动了关于2300 MHz(将于2030年到期)和2600 MHz(将于2028年到期)频段未来分配的公众咨询。这些频段目前主要用于新西兰的WWAN 4G/5G服务。

本次公众咨询的重点如下:

- 频谱未来的分配方式。

- 未来允许地方运营商使用2600 MHz频谱的政策。

本次咨询期将于2026年1月23日截止。



卡塔尔

Qatar


卡塔尔宣布对节水设备要求实施GSO法规

2025年12月,卡塔尔水电总公司(Kahramaa)与卡塔尔标准计量组织(QGOSM)联合宣布,自2026年2月24日起,卡塔尔将正式实施海湾标准化组织(GSO)关于节水设备的技术法规。

根据GSO法规要求,所有受管控的节水设备产品必须加贴GSO绿色标签,并持有有效的GCC证书,以证明其满足GSO水效法规的要求,方可进入卡塔尔市场。

该技术法规涵盖的产品包括:

1. Taps/Showerheads or Telephonic Shower Mixers

2. Water Taps or Wash Basin Mixer/Taps (Public)

3. Water Taps or Wash Basin Mixers/Taps (Private)

4. Ablution Taps/Mixers

5. Sink Basin/bib taps or Kitchen taps/Mixers

6. WC hose-tap or Shattaf Sprayer

7. Bidet Taps/Mixers

8. Urinal systems

9. Water flow rate regulators/aerators

10. Water closet tanks-Oriental Types

11. WC Toilets or Flush Tanks (Single and Dual Flushing)



阿根廷

Argentina


阿根廷ENACOM划分17.3-17.7 GHz给固定卫星业务

2025年10月21日,阿根廷国家通信管理局(ENACOM)发布了第1261 ENACOM/25号决议,宣布将17.3 GHz - 17.7GHz频段分配给固定卫星业务(空间对地球),并授予主要类别地位。

同时上述决议已纳⼊阿根廷共和国频段划分表(CABFRA)。



毛塔尼亚

Mauritania


毛里塔尼亚ARE发布低功率短距离设备的监管决定

2025年10月22日,毛里塔尼亚伊斯兰共和国监管局(ARE)发布了第100/2025/ARE/CNR号决议,概述了国家监管委员会关于低功率和短程设备使用的排放阈值、范围和频段的决定。

该决定已于签署之日(2025年10月1日)起生效,并将持续有效,直至下一届世界无线电通信大会(WRC)作出进一步修改为止。



印度尼西亚

Indonesia


印度尼西亚于2026年的Wi-Fi 6 GHz认证要求

根据 《KEPUTUSAN MENTERI KOMUNIKASI DAN DIGITAL REPUBLIK INDONESIA NOMOR 12 TAHUN 2025》,印度尼西亚通信与数字部制定了5925–6425 MHz频段(Wi-Fi 6 GHz)RLAN设备的认证,接受测试报告的要求:

1. 2026年1月15日之前:

Wi-Fi 6 GHz测试报告仅可由印度尼西亚电信设备测试中心(Balai Besar Pengujian Perangkat Telekomunikasi)出具。

2. 2026年1月15日之后: 

Wi-Fi 6 GHz认证申请必须附上由以下任一机构出具的测试报告,并且该机构必须具备5925–6425 MHz RLAN测试范围的认可资质: 

a. 印度尼西亚本地测试实验室 

b. MRA实验室(与印度尼西亚签署互认协议的海外实验室) 

此外,根据《KEPMEN KOMDIGI NO. 13 TAHUN 2025》,DJID海外实验室的认可资格将于2026年12月31日到期。如果官方未发布进一步的指导或法令,从2027年起,海外测试报告可能无法用于申请DJID认证。



摩尔多瓦

Moldova


摩尔多瓦将于2026接受CE标志

2025年11月,摩尔多瓦发布了《LP197/2025》法规,部分调和欧盟关于认证和产品商业化的相关要求。该法规将于2026年2月28日起正式生效。

法规生效后、依法加贴CE标志的产品将自动在摩尔多瓦获得认可,无需在当地进行重复的合规评估。然而,产品在进入摩尔多瓦市场时,制造商必须提供CE符合性声明(EU DoC),并翻译成罗马尼亚语。 

请注意,由于该法规尚未正式生效,摩尔多瓦符合性声明(SM DoC)在2026年2月28日之前仍为强制要求。目前,关于法规正式生效后将适用的具体要求,官方尚未发布进一步指南。


摩尔多瓦设立无线电频谱招标委员会

2025年11月,摩尔多瓦国家电子通讯信息技术监管局(ANRCETI)设立了专用无线电频谱招标委员会,专门负责发放关键无线电频段(包括700MHz、1500MHz、2300MHz、2600MHz、3600MHz 和26GHz)的使用许可。

这些频段将用于支持提供地面移动/固定公共电子通信网络以及可供公众使用的移动/固定电子通信服务。 

该委员会已于2025年10月27日获得批准,并于2025年11月10日举行了首次会议,开始对频谱分配的候选申请文件进行评估。



博茨瓦纳

Botswana


博茨瓦纳发布电动汽车传导充电系统相关标准

2025年11月4日,博茨瓦纳通过WTO秘书处发布1件电动汽车传导充电系统相关标准(BOS IEC 61851-23:20 23)的通报。

该标准规定了附件AA、附件BB和附件CC中定义的系统A、系统B和系统C的电动汽车供应设备。其他系统正在考虑中。标准规定了系统A的双向功率传输(BPT)电动汽车电源设备的要求,A侧的额定最大电压高达1 000 V AC或1 500 V DC。系统B和系统C的反向功率传输(RPT)和BPT要求正在考虑中,未在本文件中详细说明。

该标准为技术修订版,替代了2014年出版的第一版。与上一版相比,该版本包括以下重大技术变化:

1. 根据IEC 61851-1:20 17对结构进行了重新布置。

2. 第8条和第12条中的电气安全要求已根据IEC 62477-1中的要求进行了修订,并受到IEC 62368-1中基于危险的安全方法的启发。

3. 大部分增加了检查是否符合规定要求的试验方法;第102条规定了符合性测试的一般规定。

4. 增加了以下功能的具体要求和/或信息:用热管理系统进行能量传输(101.2)、双向功率传输控制(附录DD)、多侧B分离式EV供电设备(附录FF)以及通信和能量传输过程(附录GG)。

5. 附件AA(系统A)、附件BB(系统B)和附件CC(系统C)已更新。

6. 删除原附件DD和附件EE。增加了新的附件EE,其中包含人工测试负载的要求。

7. 增加新的触摸电流和触摸冲击电流的信息性附件(附件HH)。

该通报的评议截止日期为2026年1月3日。拟批准日期和拟生效日期均为待定。



乌克兰

Ukraine


乌克兰开放6GHz频段支持Wi-Fi 6E/7,推动数字通信升级

2025年8月13日,乌克兰内阁通过第976号决议,正式修订《无线电频率资源分配与使用规划》,宣布开放5945–6425 MHz频段用于无线通信。这一频段是6GHz频谱的下部,被广泛认为是支持新一代无线网络技术(如Wi-Fi 6E 和 Wi-Fi 7)的关键资源。

此举标志着乌克兰在频谱政策上正式与欧盟接轨,为加快数字化进程、增强网络服务能力和推动技术创新打下坚实基础。 

一、频段开放详情:5945–6425 MHz支持Wi-Fi 6E/7

根据决议,自2025年9月1日起,乌克兰将正式允许在该频段内部署低功率Wi-Fi设备,包括支持Wi-Fi 6E和未来的Wi-Fi 7标准的设备,主要用于高速无线局域网(WAS/RLAN)应用。

设备分类与技术参数如下:

二、政策背景:对接欧盟标准,逐步淘汰3G

乌克兰此次调整不仅是技术升级的举措,也体现出对国际标准的响应。该政策与欧盟2021年发布的“5945–6425 MHz频段分配方案”保持一致,符合欧洲电子通信委员会(ECC)决策ECC/DEC/(20)01及ETSI EN 302 687技术规范。

此外,政府同步宣布将在2030年12月31日前全面淘汰3G网络,以释放频谱资源支持更高效的4G/5G技术发展。

三、合规要求与市场影响:企业须尽早准备 

根据NCEC(国家电子通信、无线电频率及邮政服务管理委员会)规定,制造商在投放市场前,需针对WLAN 6E设备(IEEE 802.11ax)申请“通用使用条件(General Conditions of Use)”以完成合规认证。

相关标准更新如下:

HKCA 1081 第2版:自2025年8月起生效;

HKCA 1085(新标准):首次发布,无过渡期。



以色列

Israel


以色列强制执行光辐射电器安全标准

2025年11月,以色列近日向世界贸易组织(WTO)通报了一项重要的标准化措施,宣布将家用及类似电器中涉及皮肤暴露于光辐射设备的安全标准SI 60335第2.27部分列为强制性标准。这一举措旨在加强对消费者健康的保护,防范光辐射电器可能带来的健康风险。

该标准主要针对包含光辐射发射器的家用电器,这类设备能够将皮肤暴露在波长100纳米至1毫米的光辐射下,常见于美容晒黑设备、红外线理疗仪等产品。这些设备广泛应用于美容院、晒黑沙龙以及家庭日常使用场景。以色列此次采纳的标准基于国际电工委员会(IEC)2019年发布的IEC 60335-2-27第6.0版,并根据本国实际情况在标准的希伯来语部分标注了必要的国家偏差,确保标准既与国际接轨又符合本土需求。

紫外线辐射设备已被世界卫生组织列为一级致癌物。使用室内晒黑设备会显著增加皮肤癌风险,35岁前开始使用晒黑床的人群罹患黑色素瘤的风险增加75%,鳞状细胞癌风险增加58%,基底细胞癌风险增加24%。此外,这类设备还可能导致眼部损伤、皮肤过早老化等健康问题。通过强制执行安全标准,以色列政府能够对市场上销售和使用的光辐射设备实施更严格的监管,确保设备符合安全技术规范,包括辐射强度限制、表面温度控制、防护装置要求等关键指标。



巴基斯坦

Pakistan


巴基斯坦PTA批准Wi-Fi 7

2025年9月26日,巴基斯坦电信管理局(PTA)批准在6 GHz频段(5925–6425 MHz)采用Wi-Fi 7,相关技术参数与此前批准的Wi-Fi 6E一致。

Wi-Fi 7具备更快的速度、更低的延迟和更高的可靠性,支持包括8K视频流、增强/虚拟现实(AR/VR)及工业自动化在内的先进应用。此次频谱开放有助于缓解现有频段的网络拥堵,提升家庭、企业及公共服务领域的连接质量。



埃及

Egypt


埃及强制实施灯具新安全标准

2025年11月,埃及标准化和质量组织组织发布了第245/2025号部长令,宣布强制实施埃及标准ES 7825《灯具-通用要求和测试》,这一举措将对进入埃及市场的灯具产品产生重要影响。

根据新发布的部长令,制造商和进口商将获得为期12个月的过渡期,以确保其产品符合ES 7825标准的要求。该标准规定了灯具的一般安全要求,适用于供电电压高达1000V的电光源灯具,文件中还包括了半灯具的相关要求。ES 7825标准在技术上与国际电工委员会于2024年11月6日发布的IEC 60598-1:2024标准相同,表明埃及采用了国际最新的灯具安全技术规范。



国际标准化组织

ISO


ISO发布太阳能集热器测试标准

2025年10月,国际标准化组织(ISO)发布ISO 9806:2025《太阳能—太阳能集热器—测试方法》。本标准由国际标准化组织太阳能技术委员会(ISO/TC 180)与欧洲标准化委员会太阳能系统与组件技术委员会(CEN/TC 312)合作编制,规定了评估流体加热式太阳能集热器耐久性、可靠性、安全性和热性能的测试方法,适用于实验室测试和在位测试。本标准适用于所有类型的流体加热式太阳能集热器、空气加热式太阳能集热器、混合式太阳能集热器(同时产生热能和电能),以及使用外部电源进行正常运行和/或安全目的的太阳能集热器。需要注意的是,本标准不适用于热存储单元是集热器不可分割部分,以至于收集过程不能与存储过程分离以进行集热器热性能测量的设备。

第三版相较于之前的版本主要变化如下:

1.子条款5.2:关于最大工作条件的用语通过引入设计工作范围的概念而协调;

2.跟踪式集热器(如抛物面槽式集热器和线性菲涅尔集热器)的测试描述在多处进行了更新,以改进与IEC/TC117,太阳能热发电厂标准的协调性;

3.第16条:引入新条款以阐明对具有主动自保护机制的集热器进行测试的程序;

4.热性能的数学模型被简化;热性能参数a7被移除而没有直接替代;

5.降低的风速u’被替换为u;

6.附录I:引入新的验证程序(Valicol),以允许验证测量的热性能参数;

7.简介:增加了关于热太阳能集热器环境影响及其对实现联合国可持续发展目标(SDGs)的潜在贡献的全面说明;

8.附录B:引入了总产量概念,以实现对太阳能集热器可能能源产量的标准化评级;

9.附录G:材料使用评估现已成为最终检验的强制性部分。



乌兹别克斯坦

Uzbekistan


乌兹别克斯坦通过电子设备有害物质技术法规

2025年11月消息,乌兹别克斯坦近期通过了一项新的技术法规(第517号决议),旨在限制电气和无线电电子产品中的有害物质。该法规将于2026年2月15日生效。所有涵盖的电气和无线电电子产品在投放市场前,必须进行强制性的合格评定。符合这些要求的产品必须加贴合格标志。根据技术法规第七章(“过渡期”)的规定,在该法规生效前所获得的证书将继续有效至其效期结束为止。



新闻资讯

联系方式丨CONTACT

  • 全国热线:4008-838-258
  • 邮箱:cs.rep@emtek.com.cn
澳门威尼斯人网上赌场 沙巴官网 电竞菠菜 世界杯压球 澳门新莆京在线